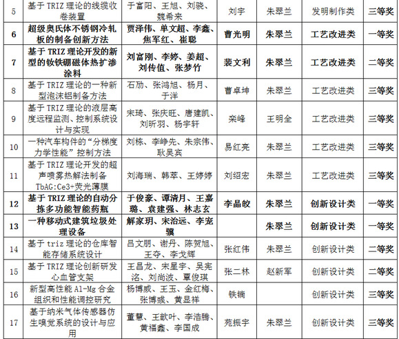
9月26日,2020年辽宁省创新方法大赛暨第六届辽宁省“TRIZ”杯大学生创新方法大赛决赛的线上答辩活动举行。经竞赛评审专家委员会评定, 东北大学入围决赛的20件作品分获一等奖5项、二等奖5项、三等奖10项。其中,由我校材料科学与工程学院曹光明、创新创业学院朱翠兰老师指导,贾泽伟、单文超、李鑫、焦军红、崔聪同学共同完成的工艺改进类作品《超级奥氏体不锈钢冷轧板的制备创新方法》以及由信息科学与工程学院李晶皎、创新创业学院朱翠兰老师指导,于俊豪、谭清月、王嘉璐、袁建强、林志玄同学共同完成的创新设计类作品《基于TRIZ理论的自动分拣多功能智能药瓶》荣获小组第一名。
本届大赛以“创新无涯,方法有道”为主题,由辽宁省科协、科技厅和教育厅共同举办,包含第六届辽宁省“TRIZ”杯大学生创新方法大赛和2020年中国创新方法企业专项赛辽宁赛区比赛两项赛事。其中,第六届辽宁省“TRIZ”杯大学生创新方法大赛共收到省内33所高校476个项目报名参赛。经过网络盲评,125个作品入围现场决赛的线上答辩环节。线上答辩包括发明制作、工艺改进类和创新设计、创业类两个组别进行,最终经过激烈答辩角逐和竞赛评审专家委员会评定,共评选产生一等奖25项,二等奖56项,三等奖114项。
作为国内较早开展创新创业教育的高校之一,东北大学自80年代起,翻译了国外最著名的有关创造力、创新方法的一批专著和教材,并于1986年开设《创造力开发》创新课程,在理论研究方面形成了以科技创造方法论为主要方向的研究团队。多年来,学校高度重视创新方法对大学生创新创业能力培养的现实意义,2014年起面向本科生科研训练项目启动“TRIZ融入计划”,以课堂教学为主体、以实践活动和实践平台为支撑、以师资队伍和激励机制为保障,探索构建了基于科研训练的创新方法推广与应用体系,让创新方法真正融入到专业教学与实践中,取得显著成效。2016年以来,学生先后荣获中国TRIZ杯大学生创新方法大赛特等奖、全国大学生创新方法应用大赛一等奖等国家级奖励36项、省级奖励57项。



