2025年11月7日至9日,由教育部学位管理与研究生教育司指导,中国学位与研究生教育学会、中国科协青少年科技中心主办,沈阳化工大学承办的“沈化百特杯”第四届中国研究生“双碳”创新与创意大赛全国总决赛在沈阳化工大学隆重举行。东北大学参赛团队凭借深厚的专业积淀、前沿的创新思维与扎实的实践能力脱颖而出,斩获全国一等奖1项、二等奖2项、三等奖3项及优秀指导教师奖1项。

本届大赛旨在深化研究生群体对国家“双碳”战略的理解,激发青年学子投身绿色发展的创新活力,赛事紧密围绕“3060双碳”目标,致力于提升相关领域人才培养质量,推动产学研用深度融合,加速科研团队成果转化。大赛设置专家命题和企业赛道,为不同类型的项目提供展示平台,通过竞技与交流,有效增强了研究生服务国家重大战略的使命感与实践能力,为“双碳”领域储备了青年创新力量,展现了高校在应对气候变化中的积极作为。
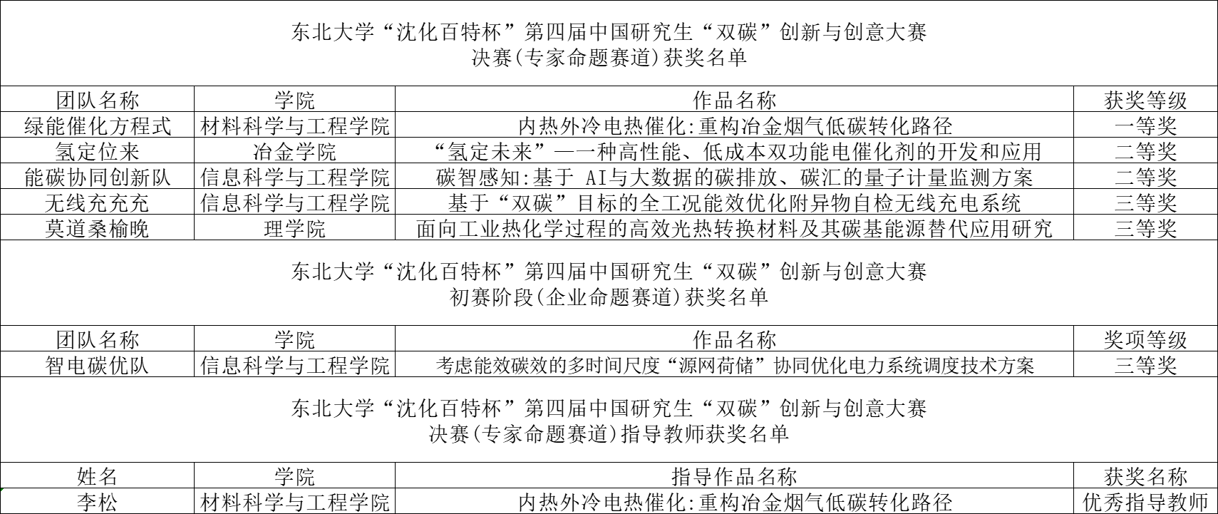
比赛中,各参赛团队围绕“双碳”主题展开深度钻研与积极探索,依托过硬的专业功底、充分发挥跨学科优势,运用环境与新能源技术、新材料技术、电子信息技术等前沿手段,打造出一系列兼具社会意义和产业价值的作品,这些项目不仅展现了参赛选手们的奇思妙想,更体现了对双碳目标的深刻理解与积极践行。具体获奖名单如下:

此次优异表现不仅是东北大学创新成果的集中体现,更印证了学校产学研用协同合作模式的显著成效。面向未来,学校将继续强化资源投入,为研究生搭建更广阔的创新平台,全力助推双碳领域技术突破与产业升级,为国家“双碳”目标的实现注入更多青春动能。
