更多新闻
[发布时间]:2025-05-09
教育部“中美青年创客大赛”(以下简称“大赛”)由中华人民共和国教育部主办,中国(教育部)留学服务中心、清华大学、北京歌华文化发展集团有限公司、中国大学科技园联盟和美有关合作方承办。中美青年创客大赛致力于搭建跨文化共创平台,深化两国人文交流,通过融合中美文化视角与跨界合作,鼓励青年创客以首创精神为核心,共同开发解决社会问题的创新原型。大赛不仅强调开源共享文化、引导创意向实际应用转化,更推动两国青年关注人类未来福祉,促进中美创客文化与生态的共同建设,助力青年创客社区和众创空间环境优化,培育青年创客成长成才,最终实现创新方案的分享与合作行动。东北大学继续承担2025年中美青年创客大赛沈阳分赛区选拔赛的相关工作,现将有关事项通知如下:
一、组织机构
1. 大赛组织机构
主办:中华人民共和国教育部
承办:中国(教育部)留学服务中心、清华大学、北京歌华文化发展集团有限公司、中国大学科技园联盟和美有关合作方
2. 沈阳分赛区组织机构
主办单位:辽宁省教育厅
承办单位:东北大学
协办单位:东北大学创新创业学院、东北大学冶金学院、东北大学科技产业集团、东北大学国家大学科技园
二、参赛资格与报名
1. 参赛资格
中美青年创客大赛对任何中国公民或美国公民、或在中国或美国获得永久合法居留权的个人开放。
报名者年龄应在大赛报名起始日时符合 18 周岁以上或 40 周岁以下的要求(2025 年大赛要求报名者出生日期不早于 1985 年 6 月 1 日并且不晚于2007 年 6月 1 日)。参赛者有责任了解其出席并参加此次活动的合法权利,并须携带政府颁发的官方有效身份证明参加比赛。
参赛者不能为(1)承办单位(即,中国(教育部)留学服务中心、清华大学、北京歌华文化发展集团有限公司、中国大学科技园联盟及美国合作方的员工,或上述任何实体的母公司或子公司的员工);(2)上述任何实体的任何一名员工的直系亲属。
2. 赛道设置
2025 年中美青年创客大赛分为主赛道与职业院校分赛道(分赛道仅针对中国赛区)。主赛道与分赛道在报名时有所区分,沈阳分赛区采取区分赛道单独进行评审进行比赛。评审结束后,按照所属赛道团队排名,确定最终晋级及获奖团队。
3. 竞赛报名
报名者需通过登录中美青年创客大赛官方网站,选择所属赛道后,完成团队报名工作。报名者可选择个人或团队方式参赛。
报名者以个人名义报名时,需依照其所在学校/单位的属地选择中国赛区或美国赛区参赛,团队报名时则需依照团队领队所在学校/单位的属地选择中国赛区或美国赛区参赛。
为促进中美两国青年交流,每个分赛区至少推荐一支中美选手联合组队进入决赛。
同一个项目只能选择一个分赛区的一个赛道进行报名,不得重复报名多个赛区,也不得重复报名多个赛道,报名团队需慎重选择赛区和赛道。如发现同一项目同时报名多个赛区或多个赛道,大赛工作组有权取消其参赛资格。
4. 报名要求
(1) 以团队形式报名时,团队总人数不得超过 5 人(含领队),领队为团队的联系人和代表。
(2) 鼓励主赛道中、美两国选手联合组队。
(3) 职业院校分赛道的团队成员均需为职业院校的全日制在读学生。
(4) 分赛区选拔赛开始前,团队可替换一位或多位成员,领队不可更换。
(5) 一名参赛者只可以个人或团队形式参与到一个项目之中。
(6) 每个参赛项目可至多有一位指导老师,指导老师不得再以领队或者成员身份参赛。
(7) 参赛个人或团队需在报名时签署中美青年创客大赛参赛者声明,报名成功后则视为参赛个人或团队完全接受本大赛参赛者声明(详见附件:中美青年创客大赛参赛者声明)。
(8) 本大赛不收取报名费。
三、竞赛要求
1. 参赛作品要求
(1) 大赛以“共创未来”为主题,倡导参与者参赛者关注社区、教育、环保、健康、能源、交通等可持续发展领域,结合未来思维和设计创新,运用前沿科技和开源工具,打造兼具社会意义和产业价值的“全新产品原型”。鼓励参赛选手应对人工智能的新趋势,开发前瞻性解决方案,推进社会数智化转型,实现全球可持续发展。
(2) 创新性要求:大赛注重创客精神,鼓励创新与原创。作品需解决未被充分探索的问题或提出全新解决方案,不能与往届作品或市场现有方案重复。参赛项目须为团队近一年内新创作及未公开发表的作品,能清晰展示分赛区线下选拔赛过程中团队或个人的工作量及进步,提交的作品须在社会及技术层面上实现创新。参赛作品须是在参加中美青年创客大赛之前和期间未经商业化、产品未量产及销售、未获得商业性投资(包括但不限于风险投资机构、天使投资机构、私募基金等投资性的资助、奖励、借贷或股权性投资)、未获得政府政策性投资。分赛区选拔推荐参加总决赛的团队应未进入过往届中美青年创客大赛总决赛、应未获得往届其他教育部赛事白名单赛事的省级(含)以上奖项。大赛工作组和各分赛区选拔赛承办单位将严格对参赛作品进行创新性检索,如发现不符合竞赛规则的作品,将取消其参赛资格。
(3) 作品呈现要求:参赛者需要在分赛区选拔赛阶段完成作品设计工作,制作出可演示的产品原型,且能够充分证明作品的主要工作量是由团队或个人可以完成的,而非实验室或研究机构多年研究成果。作品原型应呈现出可实现的社会创新或技术创新功能。鼓励所展示原型基于开源软件或依托开放标准的软件及技术,使用通用硬件平台,以软硬件结合的方式呈现。鼓励团队展示项目迭代过程(如设计草图、过程方案),而非仅呈现最终成果。最终参加决赛的原型或者模型应尺度恰当,适合在比赛场地展示、组装和搬运。从分赛区预选赛晋级决赛的团队,需要在决赛阶段完成针对产品原型的改进、升级和测试等工作。
(4) 技术平台要求:参赛作品应采用可开源的技术,参赛者可自行选择技术平台和使用相应的工具和设备。
2. 知识产权要求
(1)参赛作品须是团队自主研发拥有完全知识产权的创新成果(如创新成果涉及到相关专利,参赛者须是第一作者),不能是依托于高校、研究机构、企事业单位已有的技术成果。如果参赛作品直接或间接使用到参赛者所属高校、研究机构、企事业单位相关专利或还未确权和公开的技术成果,必须明确声明,并获得专利权人或者主管领导的书面授权。
(2)参赛者必须保证作品的原创性,不得侵犯任何第三方的知识产权或其他权利,且内容符合可适用的法律、法规(包括但不限于中华人民共和国、美利坚合众国的相关法律、法规)。参赛者同意对因侵犯第三方知识产权或其他权利而导致的请求和索赔负全部责任,并保护比赛的主办方、承办方及其代理人并为其辩解,使其不受任何损失赔偿的请求或追诉。
(3)参赛作品的知识产权归参赛者所有,但应适当兼顾到竞赛主办和承办单位的权益。中华人民共和国教育部作为大赛主办单位,中国(教育部)留学服务中心、清华大学、北京歌华文化发展集团有限公司、中国大学科技园联盟和美有关合作方作为大赛承办单位,拥有在全世界范围内永久免费使用本届参赛作品进行演示、部分或全部出版的权利(不涉及技术细节),大赛承办单位的其他全资子公司也拥有上述权利。如果大赛承办单位以其它目的使用参赛作品,需与参赛团队协商,经参赛团队同意后,签署有关对参赛作品使用的协议。
(4)在可适用的法律允许范围内,大赛工作组保留本规则的最终解释权。
四、竞赛安排
第一阶段:2025年5月9日至5月31日选手线上报名与提交作品
第二阶段:2025年6月1日至6月5日进行网上初评
第三阶段:2025年6月6日至6月7日公布沈阳分赛区决赛名单
第四阶段:2025年6月14日举行沈阳分赛区决赛
沈阳分赛区决赛地点:东北大学南湖校区科学馆二楼201建龙报告厅
全国总决赛比赛时间:2025 年 7 月中下旬(如时间变更以组委会最终通知时间为准)
五、竞赛方式和评分规则
1. 竞赛方式
沈阳分赛区选拔赛的比赛分初赛和决赛两个阶段。初赛采取网络评审形式;决赛采用线下比赛形式。评审材料为作品说明材料(作品介绍、照片、演示视频等)和作品佐证材料(证明作品创作过程的阶段性视频记录)。
最终,主赛道、职教分赛道选出若干名(视报名队伍数量而定)参赛作品进入到沈阳分赛区总决赛。
决赛评审分为项目陈述和答辩两个环节。项目陈述环节,各参赛项目须准备项目陈述PPT,时间不得超过5分钟;答辩环节,由沈阳分赛区评委提问,申报人作答,时间不超过5分钟。最终评选出一等奖、二等奖、三等奖等。
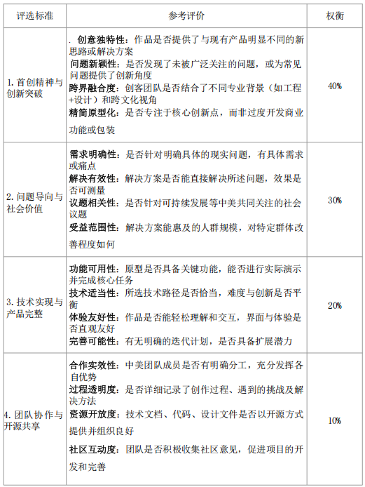
2. 评分规则沈阳分赛区评审委员根据以下评分标准,结合参赛作品自身特点进行打分,评分标准为百分制。
六、
|
晋级与奖项设置
1. 比赛晋级规则
(1)主赛道
按作品分数进行排名,沈阳分赛区分别推荐主赛道排名前 5 名的项目代表分赛区进入中美青年创客大赛决赛(分赛区向工作组提交前七名团队,前五名审核无误后确认晋级,前五名中若出现审核问题,则由第六名、第七名依次递补)。
为促进中美青年交流,要求晋级团队中至少包含 1 支中美联合组队项目。如排名前 5 中未涵盖中美联合组队项目,且该分赛区存在中美联合组队项目,则应将该分赛区中美联合组队项目中排名最高的团队替换排名末位团队,确保至少 1 支中美联合组队项目入围;如该分赛区不存在中美联合组队项目,则仅推荐排名前 4 名的团队晋级决赛。
(2)分赛道:
分赛区分赛道根据职教分赛道参赛团队数量,按照分数排名推荐获奖团队晋级决赛。如沈阳分赛区参赛团队数少于 10 支的,不单独设置晋级名额,如参赛团队数为 10-29支团队的,可推荐 2 支团队;如参赛团队数为 30 支及以上团队的,可推荐 3 支团队。
若分赛区推荐至决赛的团队或个人项目审核结果正常,则按照分赛区提交的获奖顺序公布晋级名单,若获奖团队中出现严重的资质或创新性问题,不符合本大赛主题的情况,被取消晋级资格,则该赛区依次递补晋级。
2. 奖项设置
沈阳分赛区奖项分主赛道及职教分赛道两部分
(1)主赛道设置一等奖5名、二等奖20名、三等奖30名,均颁发沈阳分赛区获奖证书。奖项数量视最终主赛道报名队伍总数可做增减。
沈阳分赛区为中美选手联合组队的团队项目,颁发沈阳分赛区荣誉证书。
(2)职教分赛道设置一等奖2名、二等奖5名、三等奖10名,颁发沈阳分赛区获奖证书。奖项数量视最终分赛道报名队伍总数可做增减。
(3)优秀组织单位奖及优秀个人奖
优秀组织单位奖 10项:为在沈阳分赛区选拔赛中组织参赛队伍较多、作品综合评分较高的单位颁发“优秀组织单位奖”荣誉证书;
优秀个人奖10项:为在沈阳分赛区选拔赛中表现突出的个人颁发“优秀个人奖”荣誉证书。
3. 总决赛奖项
(1)主赛道:一等奖 10 名、二等奖 20 名,获奖团队或个人将获得大赛工作组颁发的证书及奖金;三等奖 24 名,优秀奖若干名,获奖者将获得大赛工作组颁发的获奖证书。大赛工作组将为所有有需要的获奖项目提供融资及成果转化咨询服务。
(2)分赛道:设立一等奖 3 名、二等奖 5 名、三等奖 7 名。获奖团队或个人将获得大赛工作组颁发的证书及奖金;优秀奖若干名,获奖者将获得大赛工作组颁发的获奖证书。大赛工作组将为所有有需要的获奖项目提供融资及成果转化咨询服务。
(3)大赛设立中美联合组队项目奖项 2 项,按中美联合组队团队的得分排名顺序,为第一名颁发“中美青年合作优胜奖”证书,其他团队颁发“中美青年合作奖” 证书。
(4) 大赛可根据需要设立有关支持单位冠名特别奖 1 项,可与其他奖项同获。
(5) 大赛设立“最佳组织奖”,为晋级决赛主赛道及分赛道项目最多的院校颁发获奖证书。
(6) 大赛设置“最佳中美人文交流奖”,表彰在大赛筹划组织过程中,为促进中美人文交流作出卓越贡献的个人。
七、联系方式
沈阳分赛区联系人及联系电话:
杜老师024-83675651
逄老师024-83686588
贠同学13804016993
张同学17773900560
沈阳分赛区QQ群:570428037

![]()